广大现役军人、退役军人和其他优抚对象:
为深入贯彻落实习近平新时代中国特色社会主义思想和习近平总书记关于退役军人工作重要论述,让现役军人、退役军人和其他优抚对象切实感受到党和政府关心,社会各界的关爱。根据《中华人民共和国退役军人保障法》、《中华人民共和国军人地位和权益保障法》等法律政策规定,在爱心企业门店踊跃参与的基础上,通过企业门店申请,相关单位严格审核,确定了我区第二批优待现役军人、退役军人和其他优抚对象目录清单。优待对象凭有效证件(军官证、士官证、士兵证、优待证)可享受相关优待优惠服务,现予以公布。
附件:天水市麦积区现役军人、退役军人和其他优抚对象优待目录清单(第二批)
天水市麦积区双拥工作领导小组办公室
2024年7月23日
附件:
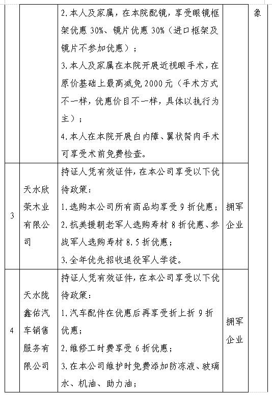
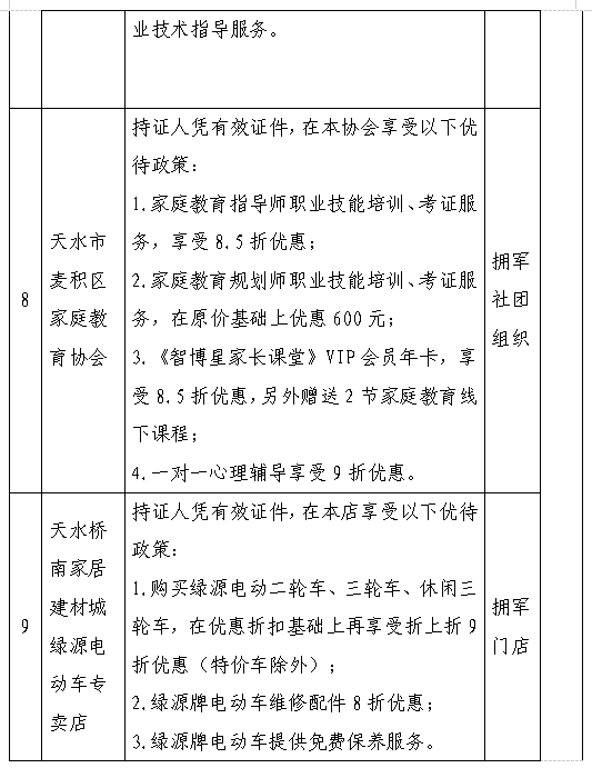
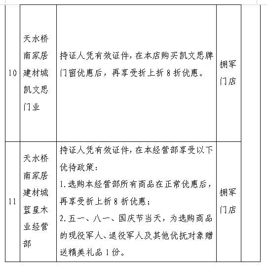
麦积区现役军人、退役军人和其他优抚对象优待目录清单 (第二批)





